
原标题:DeepSeek 登顶中好意思 App Store,独到的深度念念考 + 联网模式让用户"灭尽"了

自 2025 年 1 月 20 日发布以来,DeepSeek R1 如吞并颗"东方核弹"引爆了寰球 AI 圈。在支吾媒体 X 上,#DeepSeek 话题刷屏,硅谷门径员自嘲"雇主让我学 DeepSeek 的代码谛视",还有网友造梗" 550 万好意思元磨真金不怕火费 ≈ 硅谷码农一年工资。扎克伯格致使公开暗示,"中好意思 AI 差距已聊胜于无"。
Scale AI 首创东谈主 Alexander Wang 直言 DeepSeek 是"中国科技界带给好意思国的苦涩造就",说明"低老本、高效劳"的研发模式可能颠覆硅谷巨头的高参预旅途。
即便所以"警惕中国科技挟制论"著称的 Marc Andreessen,也荒僻奖饰 DeepSeek R1 为"最令东谈主慨叹的陡立"和"给寰球的礼物"。

要是说前段期间 DeepSeek 的高涨还只是局限在 AI 圈,那么它当今延长到了更大的范围,跟着"深度念念考"和"联网搜索"功能上线,DeepSeek 同期冲上了中国好意思国区 AppStore 免费榜第一。其网页版致使出现了短期间的宕机。

当寰球用户目睹 DeepSeek "深度念念考"流程时,他们很快发现:这个 AI 最致命的招引力,不是给出正确谜底,而是把把念念考流程毫无保留地展示出来。从奥数题到明星八卦,从量子物理到暖锅蘸料配方,东谈主类第一次如斯明晰地目睹"机器若何念念考",而这种融会冲击,正在让全网堕入"向 AI 学作念念念考"的赛博奇不雅 …

1 念念考流程比谜底更有价值
DeepSeek-R1 的深度念念考模式会展示翔实的念念维链流程,这种"透明化推理"让用户不仅能得回谜底,还能不雅察 AI 的念念考逻辑,致使反向学习若何拆解复杂问题。

也曾有效户在体验了深度念念考模式之后,认为 DeepSeek 的深度念念考流程,比谜底王人有价值,是创作、念念考启发的绝佳伴侣。
当被问及"该不该以成败论英豪"时,在 DeepSeek-R1 的念念维流程中展现了一个相配系统和全面的念念维框架,从历史视角切入,到当代社会价值解构,再到多维评价体系的构建,临了引入融会科学的视角,变成了一个完整的论证链条:

DeepSeek R1 在惩办"玻璃杯中的弹珠"问题时的念念维流程,展现了一种相配东谈主性化的推理姿色:包括自我质疑、复返再行念念考、禁止假定考据,致使在遭受困惑时会说"等等"来中断我方的念念路。这种"边想边说"的内心独白立场,让东谈主嗅觉更像是在听一个实在的东谈主在惩办问题。



有效户误将复制的翰墨发给了 DeepSeek,莫得发问,然后看到 DeepSeek 在分析用户可能的问题是什么,DeepSeek 不仅猜对了,还补充了一些用户莫得明确说出来的条目:

硅星东谈主用经典的比大小问题进行了测试,濒临这个问题,DeepSeek 反常的进展出了"急切"心扉。还要给我方作念情感成就"不外逐步来,仔细分析应该没问题"。不知谈是不是因为这个问题难倒了一众大模子,让它本能地进入一种严慎的念念考模式,而濒临更"复杂"的数学题,反而不会出现这种"内心戏"。


从运转时的急切自我改革,到使用多种设施反复考据,再到近乎及其的自我怀疑和失实细心,并针对性地打算反例来考据,最终 DeepSeek 得出了正确的谜底。
有效户发问,"要是我每周存 100 块钱,背面每周按照 100 递加,那一年是些许钱,一年中的 12 个月别离是些许钱。"深度念念考 144 秒之后,DeepSeek 临了得出了正确的限度。

有益念念的是,在 DeepSeek 的念念维流程中,其中几万字王人是在劝服不要纠结一年有几周的问题,还好,最终我方劝服了我方。

总体来看,DeepSeek 能够从多个维度全面分析问题,从用户需求、短期和遥远影响到抒发姿色的优化,层层递进。说话上禁绝中立和关注,幸免激发诬陷或心扉波动,同期保持信息的准确性和严慎性,善于用磨蹭抒发处理不笃信性,这种分析姿色相配感性。
2 会联网搜索的深度念念考

DeepSeek 网页端与 App 已接入 DeepSeek-R1 模子,用户在启用深度念念考模式通过链式推理显性化念念考旅途的同期,还可以同期联网搜索功能,变成"深度搜索"材干。
DeepSeek-R1 在恢复时效性繁难时,会先拆解问题模块(如财经数据、学术动态、社会热门),再通过及时检索与常识库交叉考据,最终输出多维度分析。
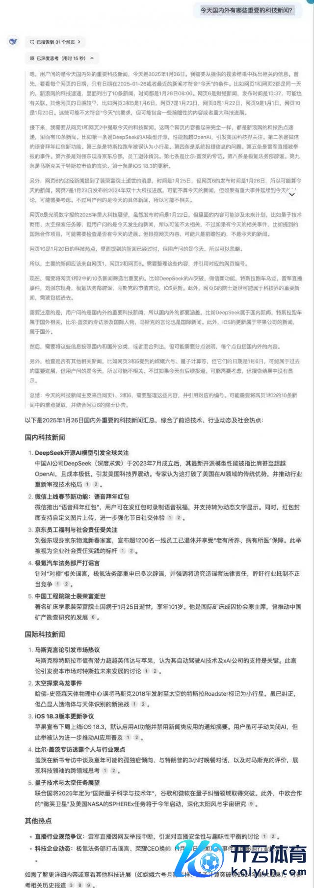
诱骗深度念念考和联网搜索,咱们先让 DeepSeek 来往来本日的新闻热门。

DeepSeek 不仅能及时捏取和整理新闻,还能通过类东谈主念念维姿色进行逻辑推理和自我纠错。从截图可见,DeepSeek 在念念考流程中会禁止质疑、修正和完善我方的判断,同期保持对时效性的关注(如反复说明日历)。

濒临吞并个任务,o1 是不成联网的,GPT-4o 诚然具备联网功能,但从本色测试来看,信息回来的广度和深度王人不及,况且还羼杂了较早的新闻,时效性欠佳。优点是信息开端标注方面作念得可以。
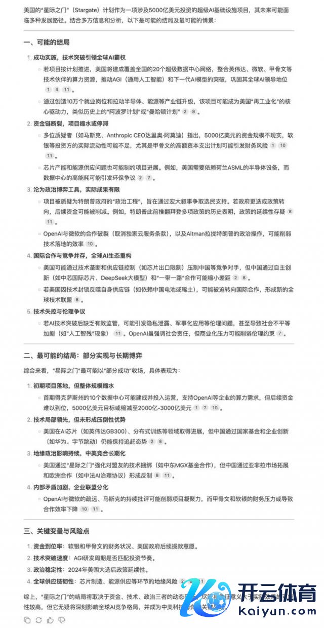
咱们让它对一个新闻事件进行分析:好意思国的星际之门将来可能有哪些结局?你合计最有可能的结局是什么?

可以看到它在念念维流程中援用了检索到到信息,并标注到信息开端。分析上磋议到了期间、资金、政事等多个层面的影响身分。

DeepSeek 认为星际之门最可能完结"部分告捷"的限度:初期姿色会落地但限制缩水,好意思国在 AI 芯片等期间领域会保持特出但不会变成压倒性上风,地缘政事博弈会赓续,中好意思竞合联系遥远化,里面矛盾 ( 如 OpenAI 与微软的不合 ) 可能影响姿色凝合力。
同期强调最终成败将取决于资金、期间、政事三者的动态均衡,并认为这一姿色会真切影响寰球 AI 竞争口头。
这个分析通过"可能结局 - 最可能结局 - 要道变量"的层层递进结构,障翳了期间、资金、政事等维度,论断中建议的展望也相配感性克制。

在生涯场景,深度念念考 + 联网搜索也相配实用。有网友用及时度条目很高的路况信息来测试 DeepSeek 的深度念念考 + 联网搜索,并暗示限度可以。

还有效户用 DeepSeek 的深度搜索 + 联网搜索功能作念旅游攻略,得到了旅游指标地当地用户的认同。

不外,DeepSeek 的深度念念考模式也并非齐全,比如,有效户就发现它偏好堆砌专科术语,把简单问题复杂化,时常绕到高尚的见识上,致使带点"魔幻"颜色,比如它对"量子"的偏疼。另外也有案例清晰 R1 会为失实论断生成伪严谨推理链,需诱骗东谈主工判断。

当 DeepSeek 展示出如斯透明的念念维流程,AI 运转能够系统化念念考,东谈主类大约需要再行念念考我方的融会范围和学习姿色。毕竟世界杯体育,当 AI 运转"教会"咱们若何念念考时,最要害的课题,是念念考咱们究竟想成为什么样的东谈主类。
